Skip to main content

A HosCom International 2023 Vol. 1 Article

World Information

The Development of a Long-term Care Infection Prevention Compendium During the COVID-19 Pandemic

Authors:

Elana Kieffer, MBA; Elaine Larson, RN, PhD, FAAN, FIDSA, FSHEA, FAPIC; Carmen Portillo, PhD, RN, FAAN; Mario Rubano, MPH.

Introduction

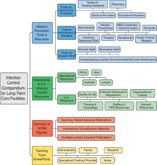
The first recorded COVID-19 death in the United States occurred in a nursing home (NH) in February 20201 – a harbinger of the challenges the long-term care (LTC) sector would face. Since then, over 200,000 residents and staff of long-term care facilities have died due to the illness2. The infection prevention and control (IPC) literature in NHs and LTC settings has lagged behind that of acute care hospitals for decades. This dearth of research, coupled with an already-existing staffing crisis, contributed to the outsized burden of disease experienced in these settings. At the start of the pandemic, Saraya Co., Ltd. communicated with Dr. Elaine Larson, Senior Scholar in Residence at The New York Academy of Medicine (NYAM), regarding their interest to work together examine IPC in NHs for the purpose of identifying strategies that might help improve practice. As a result, in collaboration with the Yale School of Nursing (YSN), a project was completed which included an environmental scan of the infection prevention literature, a series of qualitative interviews of frontline NH staff in New York City, a two-day virtual summit convening international experts in NH infection prevention, and the development of an online Infection Prevention Compendium (Compendium). This paper describes how the Compendium was created and highlights various resources which it contains. See [Figure 1] for a concept map of Compendium contents and structure.

Objectives

  • To describe the process of developing an Infection Prevention Compendium
  • To summarize the contents of the Compendium

Development

  • The first step was to identify the roles and expertise that would be needed to complete the project. These included: Project Coordinators representing NYAM and YSN to oversee the planning and implementation, and to facilitate communication between the two institutions.
  • Nurses with NH experience to inform the selection of resources and ensure the practicality and user-friendliness of the Compendium’s design.
  • Nurse Educators to inform the didactic elements included in the Compendium.
  • Research Assistants to aid in the collection of resources.
  • Web Developer to create and maintain the digital infrastructure that would host the Compendium.

Secondly, we created a shared workplan that considered the scope of the entire project and plotted key checkpoints and deadlines. Team members met on a bi-weekly basis. Areas of focus were assigned to individuals with expertise and experience in specific areas of the NH system. For example, a Nurse Practitioner and Director of Nursing with pharmacy and administrative experience searched for materials in the Direct Care Providers and Administrator & Manager categories, while a team member with experience in building didactic instruments assembled the educational PowerPoint tools. Team members with real-time clinical experience were important to ensure the relevance and practicality of the selected resources. The resource identification process included combing through the online resources of reliable public health institutions and agencies including the Centers for Disease Control and Prevention (CDC), the World Health Organization, and Institute for Healthcare Improvement, as well as other sources such as peer reviewed journals (e.g., American Journal of Infection Control and Infection Control and Hospital Epidemiology), as well as internet searches.

The third step included the review of resources and the compilation of final selections. Once the resources were identified, the team collectively reviewed the findings for relevance, usefulness, timeliness, validity, and accuracy of hyperlinks. The aim was to create a “one-stop” resource with which NH professionals could locate reliable tools in a timely manner and maximize the amount of time spent addressing the needs of residents.

After deliberation, the final items were organized by category, and the title and accompanying hyperlinks were sent to the Web Developer, who added the materials to the website in a series of interactive drop-down menus. The final product was reviewed by the internal communications teams of The New York Academy of Medicine, Yale School of Nursing, and Saraya co., LTD. See [Figure 2] for a screenshot of the Compendium homepage.

Dissemination

The efforts of this project culminated in multiple deliverables that were disseminated across a range of formats. A report published on the NYAM website (https://www.nyam.org/center-healthy-aging/resources/infection-prevention-resources/) , “Infection Prevention and Control in Nursing Homes in the COVID Era: Research, Stakeholder Perspectives, and Best Practices”, summarizes the project, including a literature review, qualitative interviews with New York City-based direct care providers, and summaries of regulatory and policy examples from around the globe. Findings were also disseminated through publication in peer-reviewed journals and presentations at conferences:

Geriatric Nursing:

  • Rubano, M., Kieffer, E., Larson, E. “Infection prevention and control in nursing homes during COVID-19: An environmental scan.” Geriatric Nursing 43 (November 2021): 51-57. https://doi.org/10.1016/j.gerinurse.2021.10.023
  • Fisher, E., Cárdenas, L., Kieffer, E., and Larson, E. “Reflections from the ‘Forgotten Front Line’: A qualitative study of factors affecting wellbeing among long-term care workers in New York City during the COVID-19 pandemic.” Geriatric Nursing 42, no. 6, (November-December 2021): 1408-1414. https://doi.org/10.1016/j.gerinurse.2021.09.002

American Journal of Infection Control

  • Rubano, M., Kieffer, E., Larson, E. “Long-term care and COVID-19: An equitable recovery”. American Journal of Infection Control 50, no. 3, (March 2022): 364-365. https://doi.org/10.1016/j.ajic.2021.11.010

Academy Health Annual Research Meeting 2021

  • Fisher, E., Cárdenas, L., Kieffer, E., Larson, E. “Long-term care staff experiences during the COVID-19 pandemic: A qualitative study.” AcademyHealth Annual Research Meeting (June 2021).

Additionally, NYAM and YSN hosted two international virtual summits (December 2nd and December 8th, 2020) featuring experts in IPC and public health policy. The goals of the summit were to:

  • Critically examine evidence-based practice guidelines for infection prevention and control in skilled nursing and assisted living facilities
  • Understand key barriers to implementing these best practices
  • Propose sustainable regional and global solutions.
Figure 1. Structure of online Infection Control Compendium for Long-Term Care Facilities
Figure 1. Structure of online Infection Control Compendium for Long-Term Care Facilities
Figure 2. Compendium Homepage
Figure 2. Compendium Homepage

The featured presenters included:

Anucha Apisarnthanarak, MD
Associate Professor
Thammasat University Hospital, Thailand
Evelyn Cook, RN, CIC
Associate Director, Statewide Program for Infection Control and Epidemiology
University of North Carolina at Chapel Hill, United States
 Lisa Hall, PhD, SFHEA
Associate Professor in Epidemiology
University of Queensland, Australia
Karen Hoffmann, RN, MS, CIC, FAPIC, FSHEA
Clinical Instructor in the Division of Infectious Diseases
University of North Carolina at Chapel Hill, United States
Donald Macaskill, PhD
Chief Executive
Scottish Care, Scotland
Judith A. Salerno, MD, MS
President
NYAM, United States
Steven Schweon, RN, MPH, MSN, CIC, FSHEA, FAPIC
Infection Preventionist
Steven J. Schweon LLC, United States
Ann Spenard, DNP, RN-BC
Chief Clinical Officer
National Health Care Associates, United States
Nimalie Stone, MD, MS
Medical Epidemiologist for Long-term Care, Division of Healthcare Quality Promotion Centers for Disease Control and Prevention, United States
Patricia W. Stone, PhD, RN, FAAN
Centennial Professor in Health Policy and Director, Center for Health Policy
Columbia School of Nursing, United States
Michael Wasserman, MD
Past President
California Association of Long-term Care Medicine, United States

Utilization

The Compendium was launched in August 2021. To date, the Compendium has been accessed approximately 3,500 times. The compendium has recorded visitors from the following nations (in order of highest to lowest number of visitors):
•United States •Japan •Canada •New Zealand •China •South Korea •Portugal •Nigeria •Australia •United Kingdom •Germany •Egypt •France •Hong Kong •Malaysia •Philippines •Vietnam •Cambodia •Russia •Taiwan •South Africa •Uganda •Rwanda

References

  1. Soucheray, S. Coroner: First US COVID-19 death occurred in early February. Center for Infectious Disease Research and Policy. April 22, 2020. Accessed July 22, 2022.
  2. Chidambaram P. Over 200,000 residents and staff in long-term care facilities have died from COVID-19. KFF. February 3, 2022. Accessed July 22, 2022. https://www.kff.org/policy-watch/over-200000-residents-and-staff-in-long-term-care-facilities-have-died-from-covid-19/